Enhancing natural language inference performance with knowledge graph for covid-19 automated fact-checking in indonesian language

저자: Arief Purnama Muharram, Ayu Purwarianti | 날짜: 2024 | DOI: [미제공]


Essence

인도네시아어 COVID-19 자동 팩트체킹 성능 향상을 위해 지식 그래프(Knowledge Graph)를 외부 지식으로 활용하여 자연어 추론(Natural Language Inference, NLI)을 개선하는 연구이다. 세 개 모듈(NLI 모듈, 팩트 모듈, 분류기 모듈)로 구성된 아키텍처를 통해 최대 0.8616의 정확도를 달성했다.

Motivation

Achievement

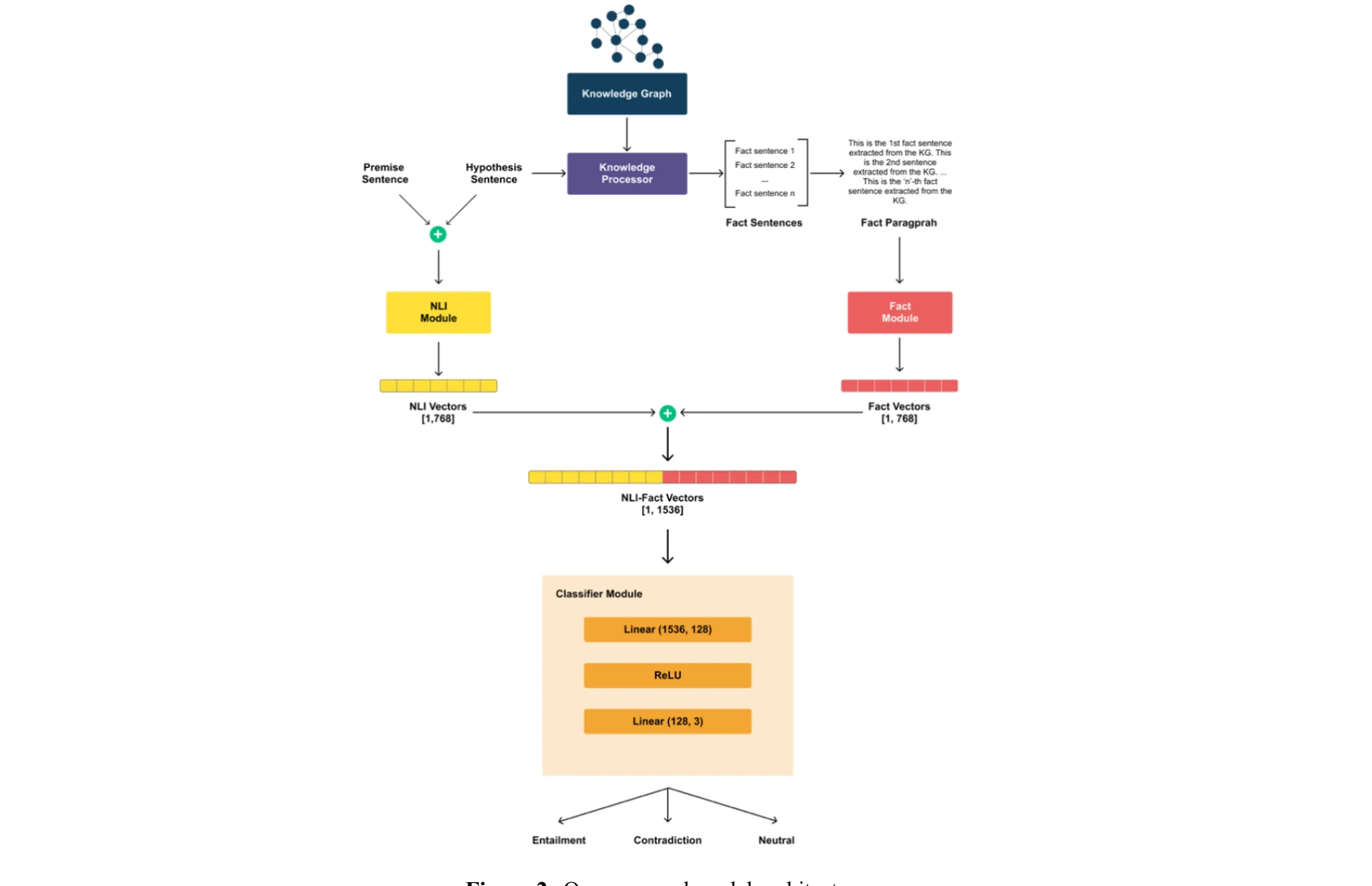
Figure 2 제안된 모델 아키텍처

그림 2: 세 개 모듈(NLI, 팩트, 분류기)로 구성된 제안 모델

  1. 데이터셋 구축: 18,750개의 전제-가설 문장 쌍으로 구성된 인도네시아어 COVID-19 팩트체킹 데이터셋 생성 (엔테일먼트, 모순, 중립 3개 레이블)
  2. 모델 성능: 지식 그래프 통합을 통해 최대 0.8616의 정확도 달성, NLI 성능을 유의미하게 개선
  3. 다중 언어모델 평가: 단일언어(monolingual) 및 다중언어(multilingual) 사전학습 언어모델에 대한 실험 수행으로 제안 아키텍처의 일반성 검증

How

Figure 3 팩트 문장 및 팩트 단락 처리 워크플로우

그림 3: 지식 그래프 트리플렛에서 팩트 문장으로의 변환 프로세스

Originality

Limitation & Further Study

Evaluation

Novelty: 3.5/5 Technical Soundness: 3.5/5 Significance: 4/5 Clarity: 4/5 Overall: 3.75/5

총평: 저자원 언어 기반 COVID-19 팩트체킹에 지식 그래프를 활용한 실용적 연구로, 사회적 가치는 높으나 기술적 혁신성은 제한적이다. 단순한 검색 메커니즘 개선과 더 정교한 지식 통합 방식이 필요하다.

같이 보면 좋은 논문

기반 연구
다중모달 증거 기반 동적 팩트체킹 DEFAME이 본 논문의 지식 그래프 활용 NLI 개선에 필요한 증거 통합 방법론을 제공한다.
다른 접근
사실 탐지를 통한 견고한 주장 검증이 지식 그래프 기반 접근과는 다른 직접적 사실 확인 방법론을 제시한다.
후속 연구
지식 그래프 추론을 통한 팩트 검증이 본 논문의 COVID-19 팩트체킹 접근을 더 일반적인 사실 확인 프레임워크로 확장한다.
← 목록으로 돌아가기